○神埼市さが暮らしスタート支援事業補助金交付要綱
令和4年6月10日
要綱第17号
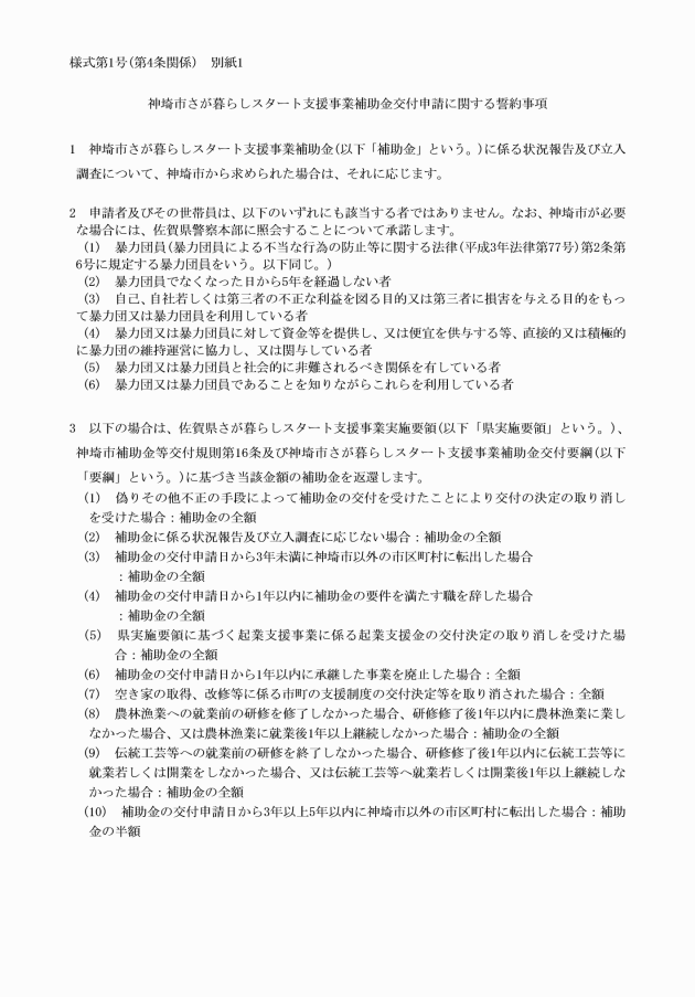
(目的及び交付)
第1条 この要綱は、本市への移住・定住の促進及び地域の担い手不足の解消や地域課題の解決を図るため、佐賀県と共同して行うさが暮らしスタート支援事業の対象者に対し、予算の範囲内においてさが暮らしスタート支援事業補助金(以下「補助金」という。)を交付することとし、その補助金については、神埼市補助金等交付規則(平成18年神埼市規則第44号。以下「規則」という。)、佐賀県さが暮らしスタート支援事業実施要領(以下、「県実施要領」という。)及び法令等の定めるところによるほか、この要綱の定めるところによる。
(支給要件等)
第2条 支給要件等については、県実施要領の例による。ただし、県実施要領第4第1項第9号の佐賀県と市町が協議して市町が別に定めた要件は、別表のとおりとする。
(1) 単身世帯 60万円
(2) 2人以上の世帯 100万円
(補助金の交付請求)
第6条 補助金の交付の決定を受けた申請者は、補助金の交付を受けようとするときは、神埼市さが暮らしスタート支援事業補助金交付請求書(様式第4号)を市長に提出しなければならない。
(状況報告及び立入調査)
第7条 市長は、本事業の実施状況等を確認するため、必要があると認めるときは、申請者及び申請者の就業先に対して、本事業に関する状況報告及び立入調査を求めることができる。
(交付決定の取消及び返還請求)
第8条 市長は、補助金の交付を受けた者が次の各号に掲げる要件に該当する場合、補助金の交付の決定の全部若しくは一部を取り消し、補助金の全額又は半額の返還を命じることができる。ただし、雇用企業の倒産、災害、病気等のやむを得ない事情があるものとして市長が認めた場合はこの限りではない。
(1) 全額の返還
ア 虚偽の申請等をした場合
イ 前条に定める報告又は立入調査に応じない場合
ウ 補助金の申請日から3年未満で本市から転出した場合
エ 補助金の申請日から1年以内に補助金の要件を満たす職を辞した場合
オ 県実施要領に定める起業支援事業に係る交付決定を取り消された場合
カ 補助金の申請日から1年以内に承継した事業を廃止した場合
キ 県実施要領に定める本市の支援制度等に係る補助金の交付決定等を取り消された場合
ク 農林漁業への就業前の研修を修了しなかった場合、研修修了後1年以内に農林漁業に就業しなかった場合、又は農林漁業に就業後1年以上継続しなかった場合
ケ 伝統工芸等への就業前の研修を終了しなかった場合、研修修了後1年以内に伝統工芸等に就業若しくは開業をしなかった場合、又は伝統工芸等へ就業若しくは開業後1年以上継続しなかった場合
(2) 半額の返還
ア 補助金の申請日から3年以上5年以内に本市から転出した場合
(令7要綱66・一部改正)
(補則)
第10条 この要綱に定めるもののほか、必要な事項は、市長が別に定める。
附則
この要綱は、公布の日から施行し、令和4年4月1日から適用する。
附則(令和5年要綱第23号)
この要綱は、令和5年4月1日から施行する。
附則(令和7年要綱第66号)
この要綱は、令和7年4月1日から施行する。
別表(第2条関係)
区分 | 証明書類等 |
市町が設定する要件を満たす者 (神埼市空き店舗等活用支援事業及び神埼市地域特産物再発見事業の交付決定者) | 左記補助金の交付決定通知書の写し |

(令7要綱66・全改)

(令5要綱23・一部改正)






(令7要綱66・追加)

(令7要綱66・追加)

(令7要綱66・全改)

